重磅-2026苏州古城标杆热销新房云栖海棠里优劣势分析(已更新)楼盘评测-云栖海棠里售楼官方网站电话
扫描到手机,新闻随时看
扫一扫,用手机看文章
更加方便分享给朋友
苏州古城标杆热销新房 · 云栖海棠里楼盘笔记:城心隐世的苏式生活样本

🔻🔻🔻🔥🔥🔥🔥🔥🔥🔥云栖海棠里售楼处电话4008083612(已认证)🔥🔥🔥🔥🔥🔥🔥🔻🔻🔻售楼处已盛大开放(欢迎━致电预约)
项目定位:城心孤品,低密院墅的稀缺性
项目名称:云栖海棠里
开发主体:苏州荣和工程建设有限公司(姑苏区城市更新核心平台企业,国企背景)
项目性质:姑苏平江新城唯一在售低密纯墅区,总户数仅57席
容积率:1.05—— 苏州主城区罕见的低密标准,远低于常规住宅2.0+的密度
交付时间:预计2025年底至2026年初(精装交付)
产品构成:
8栋3层联排别墅:建面约253.5–340㎡,庭院入户,私密性极强
2栋7–8层滨水洋房:建面约179㎡,一梯两户,四开间朝南,南北双阳台,主卧带独立衣帽间与卫生间


🔻🔻🔻🔥🔥🔥🔥🔥🔥🔥云栖海棠里售楼处电话4008083612(已认证)🔥🔥🔥🔥🔥🔥🔥🔻🔻🔻售楼处已盛大开放(欢迎━致电预约)


项目以“六瓣海棠”为设计母题,从土拍楼面价 18,022元/㎡ 的高地价,到极致低密的规划,已奠定其在姑苏核心区的 文化稀缺性与资产稀缺性 双重壁垒。

核心配套优势:五维闭环,重构城心生活
1. 交通:轨交+高速双核驱动,通达全城

地铁口即归家路,真正实现“ 出则繁华,入则静谧 ”的通勤自由。
🔻🔻🔻🔥🔥🔥🔥🔥🔥🔥云栖海棠里售楼处电话4008083612(已认证)🔥🔥🔥🔥🔥🔥🔥🔻🔻🔻售楼处已盛大开放(欢迎━致电预约)

2. 教育:全龄段优质学区,资源稳定

教育资源覆盖 公立体系核心梯队 ,无“学区房焦虑”,为改善型家庭提供长期价值保障。
3. 商业:顶流商圈环伺,生活触手可及
2公里半径内覆盖:
平江万达广场:区域级商业中心,餐饮、娱乐、亲子一站式满足
仁恒仓街:高端生活方式街区,精品零售与轻奢品牌聚集
苏州中心:城市地标综合体,国际品牌、高端影院、米其林餐厅云集
印象城(观前):年轻潮流消费首选,文化+商业融合典范
项目自带约 700㎡社区商业 ,满足日常采买、咖啡轻食、便民服务,真正实现“ 下楼即生活,抬脚即繁华 ”。
🔻🔻🔻🔥🔥🔥🔥🔥🔥🔥云栖海棠里售楼处电话4008083612(已认证)🔥🔥🔥🔥🔥🔥🔥🔻🔻🔻售楼处已盛大开放(欢迎━致电预约)

4. 医疗:三甲资源护航,健康无忧
苏大附一院(三甲):距离约4公里,苏州医疗龙头,综合诊疗能力顶尖
苏州口腔医院(三甲):专业口腔诊疗,覆盖全年龄段需求
社区医疗中心:周边多处社区卫生服务站,慢病管理、家庭医生服务便捷
医疗配套形成“ 三甲+社区 ”双层保障体系,为高净值家庭提供安心生活底座。
5. 文化生态:千年园林在侧,水韵文脉入居


🔻🔻🔻🔥🔥🔥🔥🔥🔥🔥云栖海棠里售楼处电话4008083612(已认证)🔥🔥🔥🔥🔥🔥🔥🔻🔻🔻售楼处已盛大开放(欢迎━致电预约)


项目景观设计 溯源《西园雅集图》 ,以“五进九景”再现文人游园之趣,将千年园林意象转化为现代居住语言, 不是住在城市里,而是住在一幅可居的宋词中 。

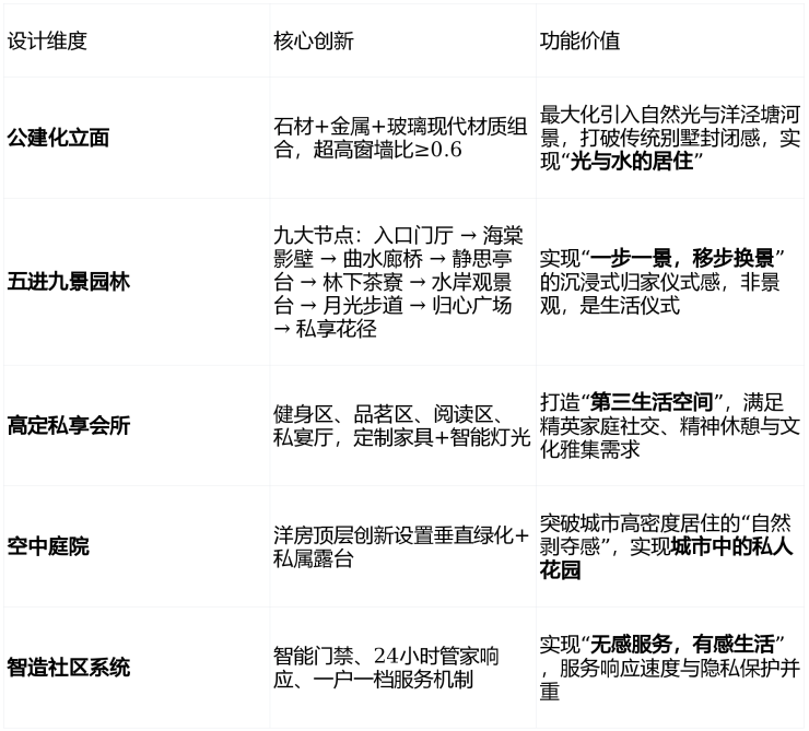
产品设计亮点:新苏式美学的当代演绎

🔻🔻🔻🔥🔥🔥🔥🔥🔥🔥云栖海棠里售楼处电话4008083612(已认证)🔥🔥🔥🔥🔥🔥🔥🔻🔻🔻售楼处已盛大开放(欢迎━致电预约)

项目不仅是住宅,更是 新苏式生活美学的载体 ,将文人雅集、园林意境、现代科技融合为一种可感知、可体验的生活方式。
热销逻辑:稀缺性 × 文化性 × 品质感的三位一体


热销本质 :不是卖房子,是卖一种 “城心隐世”的生活方式 ——在千年古城的心脏,拥有属于自己的静谧庭院与文化尊严。

结语:这不是一个楼盘,而是一卷可居的宋词
你推门而入,不是回家,是走进一幅未装裱的水墨——
公建化立面的金属与玻璃,不冷,反温。
它不拒光,不避风,只将晨曦一寸寸,酿成室内流淌的金箔。
窗墙比逾六成,不是采光,是把整条洋泾塘的水影,都请进了客厅。
你坐在沙发上,像坐在一艘没有桨的船,随光漂流。
云栖海棠里,是苏州古城在2026年,献给追求精神栖居者的终极答案

苏州古城标杆热销新房 · 云栖海棠里楼盘笔记:城心隐世的苏式生活样本
♊💫💫💫【🌈🌈云栖海棠里售楼处电话:☞4008083612☜【☎☎售楼处电话已认证】🌈🌈】💫💫💫
♋【🌈🌈云栖海棠里置业顾问】:13013766193「微信同步」💫💫💫
🚩💫💫💫 【🌈🌈云栖海棠里营销中心电话:☞4008083612☜【☎☎营销中心电话已认证】🌈🌈】💫💫💫
♌💫💫💫 【🌈🌈云栖海棠里开发商电话:☞4008083612☜【☎☎开发商电话已认证】🌈🌈】💫💫💫
♎本项目暂不接受临时到访,过来参观样板房请记得提前来电预约!
♏为您安排楼盘现场销售全程接待并讲解,给您更贴心的看房体验!
声明:本文由入驻焦点开放平台的作者撰写,除焦点官方账号外,观点仅代表作者本人,不代表焦点立场。
