2026年上海购房政策又有哪些新变化?海买房新政策,大白话讲清楚
扫描到手机,新闻随时看
扫一扫,用手机看文章
更加方便分享给朋友
最近上海出了买房新规矩,简单好记,专门给打算在上海买房的家庭说清楚:
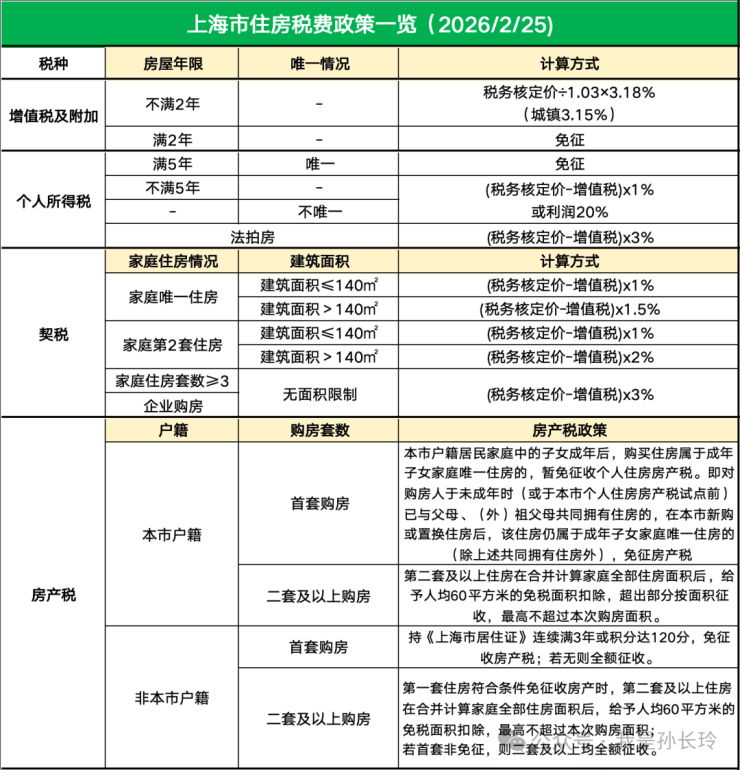
2月25日,市住房城乡建设管理委、市房屋管理局、市财政局、市税务局、市公积金管理中心等五部门联合印发《关于进一步优化调整本市房地产政策的通知》,自2026年2月26日起施行。(政策原文见文章末尾)
此次调整涉及调减住房限购、优化住房公积金贷款、完善个人住房房产税等政策。上海链家整理了购房政策调整前后的对比情况,供大家查阅:

以下是关于限购、税费和公积金贷款的最新政策以及相关问题解答:
上海市住房购房政策
2026



一、外地户口买房,门槛低多了
• 社保/个税交满1年:外环里面能买1套,外环外面想买几套买几套。
• 社保/个税交满3年:外环里面能买2套。
• 上海居住证满5年:不用社保、不用税单,全上海都能买1套。
二、公积金贷款,能贷更多、更宽松
• 一家人首套房,公积金最高能贷240万,比以前多很多。
• 孩子多的家庭、买环保好房子,还能再多贷一点。
• 以前贷过公积金,还清了、房子不多,现在买房还能再贷。
三、上海本地户口,子女买房税更省
上海本地人家的孩子长大成家,自己买唯一一套房,可以不用交房产税,更省钱。
总的一句话:
现在在上海买房,条件更松、钱贷更多、税更少,刚需、换房都更划算。
声明:本文由入驻焦点开放平台的作者撰写,除焦点官方账号外,观点仅代表作者本人,不代表焦点立场。
